在物流管理领域,智能仓储管理成为提升供应链效率的关键环节。AI 大模型以其强大的数据处理和深度学习能力,在智能仓储管理中展现出巨大潜力。
那么,电商企业和制造业企业在应用 AI 大模型进行库存管理方面有哪些成功案例?在选择技术提供商和规划实施路径时,企业应考虑哪些因素?AI 大模型在智能仓储管理中的应用效果如何评估?
本文将深入探讨 AI 大模型在智能仓储管理中的应用和实践思路。在现代物流管理中,仓储环节作为供应链的核心部分,其智能化、自动化水平直接影响到整个供应链的效率和成本。Al大模型以其强大的数据处理能力和深度学习能力,在智能仓储管理中展现出巨大潜力。本文旨在探讨Al大模型在智能仓储管理中的应用价值,分析其在物流效率提升、库存精准预测、配送路径优化等方面的实际效能,并结合案例提出落地实施的难点与挑战及相应的策略建议,以期为相关企业提供实践指导和启示。
智能仓储管理三大问题:精准预测需求、智能优化路径、提高配送准确性
为深入了解智能仓储管理在应用当中存在的问题,虎嗅智库调研一些企业后,发现智能仓储管理三大问题精准预测需求、智能优化路径、提高配送准确性。首先需求预测的不确定性是库存管理的一大难题。以某电子产品制造企业为例,其产品生命周期短,市场需求变化快,传统的预测方法往往难以准确预测未来的销售情况,导致库存积压或者缺货的情况时有发生。遥望科技供应链负责人表示,对于零售企业来说,供应链的复杂性也给企业库存管理带来了巨大挑战。通常服装零售企业供应链涉及原材料供应商、生产厂家、物流配送等多个环节,任何一个环节出现问题都可能影响库存管理,打乱库存计划。此外,提升物流效率和准确度、优化配送路径和提高配送准时性等也是智能仓储管理中普遍会面临的问题。当下,Al大模型的出现为库存管理带来新的机遇。Al大模型具有强大的计算能力和深度学习功能,能够处理大量的数据,为企业提供精准的库存预测和优化方案。通过分析历史销售数据、市场趋势、供应链信息等多源数据,Al大模型可以准确预测未来的库存需求,帮助企业避免库存过剩或缺货的情况,降低库存成本,提高资金周转率。同时,Al大模型还可以优化库存调拨策略,提高物流效率,为企业的库存管理提供更加科学、高效的解决方案。
图:智能仓储对Al大模型能力的需求

来源:虎嗅智库
顺丰科技人工智能总工程师高磊认为,智能仓储管理在现代物流中扮演着"核心枢纽与关键赋能者"的角色。它是连接生产与销售、优化物流流程、提升供应链效率和增强企业竞争力的关键环节。
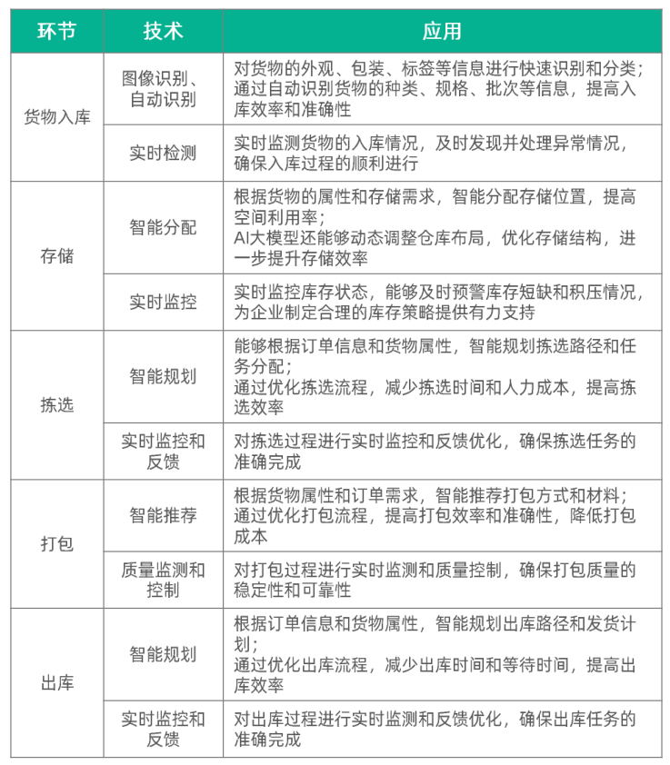
目前,Al大模型在货物入库、存储、拣选、打包到出库的智能仓储管理中的全流程中都已有应用,已经成为推动智能仓储管理进一步发展的强大动力。
表:Al大模型在智能仓储管理的全流程应用

来源:虎嗅智库
库存管理领域Al模型应用主要分为需求预测、库存优化、供应链协调模型等三类。
需求预测模型基于Al大模型结合时间序列分析和机器学习算法,可捕捉数据时间依赖性及学习不同因素与需求关系。分析结合社交媒体数据、天气数据等外部因素可提高预测准确性,如社交媒体反映消费者兴趣和需求变化,天气影响某些产品需求变化等。
电商行业,尤其需要快速精准的预测库存来跟进市场需求变化。虎嗅智库的企业调研中,我们发现一家电商企业因为经营多种品类的商品,库存管理难度较大。过去,由于传统的库存预测方法不够精准,经常出现库存积压或缺货的情况,尤其是在促销活动期间,库存问题更为突出。后来,该企业引入Al大模型进行库存管理。首先,整合内部订单系统、仓库管理系统数据以及外部的市场趋势数据、竞争对手价格数据等;然后,构建基于深度学习的库存预测模型,对不同品类商品的库存需求进行预测。模型考虑了产品的历史销售数据、季节性因素、促销活动影响、竞争对手价格波动对本企业销量的影响等多方面因素。最终,通过Al大模型的应用,在促销活动期间,库存预测准确率提高30%以上,库存周转率得到显著提升,库存积压情况明显减少,缺货率也降低20%左右。库存优化模型旨在降低库存成本、提高资金利用效率,目标是在满足客户需求前提下,通过合理确定库存水平、优化库存结构等方法实现。Al大模型分析历史销售数据和供应链数据,可确定最佳库存水平,实现库存自动调整和优化。在制造业企业当中,原材料库存管理可以说是影响整个产线成本的核心要素。某制造业企业在原材料库存管理方面就存在一些典型问题。首先,原材料需求的不确定性较大,由于生产计划的调整、市场需求的变化等因素,难以准确预测原材料的需求量。其次,原材料的采购周期较长,一旦出现缺货情况,会影响生产进度。此外,原材料的库存成本较高,占用了大量的资金。该企业也选择引入Al大模型,通过分析历史生产数据、市场需求趋势、供应商信息等数据,来预测原材料的需求。不仅利用机器学习算法分析不同产品的生产计划、销售情况等因素与原材料需求之间的关系,准确预测未来的原材料需求量。而且,结合供应链数据,优化库存结构,确定合理的安全库存水平和补货点。当预测到原材料需求增加时,Al大模型自动发出采购指令,提前与供应商协调交货时间,确保原材料的及时供应。当预测到需求减少时,调整库存水平,减少库存积压,降低库存成本。应用Al大模型后,该制造企业生产成本显著降低,通过优化库存结构,减少原材料的库存成本和浪费。同时,生产效率得到提高,避免了因原材料缺货导致的生产中断。据企业数据显示,生产成本降低20%左右,生产效率提高15%以上。除以上两种模型外,供应链协调模型对库存管理也至关重要,面临信息不对称等难题可实现信息共享。Al大模型能建立供应链各环节动态关系实现协同优化,如分析数据协调生产计划和库存管理,实时更新参数迭代优化,异常情况快速响应调整策略。与传统仓储管理相比,Al大模型赋能的智能仓储管理在多维度展现显著优势。效率方面,入库时能快速识别分类货物、智能分配存储位置;存储中可动态调整布局、提升空间利用率;拣选和出库时规划最优路径、优化订单合并处理,整体提高仓储各环节效率。成本方面,减少人力操作需求、提高人力资源利用效率以降低人力成本,精准控制库存减少库存成本,智能调度设备、预测维护并优化能源使用以削减设备和运营成本。准确度上,库存管理可实时监控更新数据、减少盘点误差,订单处理能准确分配拣选、保障发货准确,从而在库存管理和订单处理方面提高准确度。但是,企业要落地实施,并非易事,其中数据依赖和模型复杂是最核心的两大问题。首当其冲的是数据问题,一方面Al大模型对大量历史销售数据的依赖,所以提高数据质量对于提升Al大模型在库存管理中的算法效果至关重要。另一方面数据质量与完整性、数据安全与隐私保护(大量客户的敏感信息,如姓名、地址、联系方式等),需要制定一定的规则进行约束。其次是模型复杂度与性能优化、系统集成与兼容性问题。Al大模型的复杂性给企业带来了理解和应用的难题。复杂的模型需要更高的计算资源和存储设备,增加了企业的硬件成本,同时,企业还要提供培训和支持,帮助员工更好地理解和应用Al大模型。此外,实施成本问题也是不可忽视的。数据问题和模型的复杂性给方案落地实施带来了很大的挑战,无论是技术融合还是人才建设都是企业必不可少的投入。由此,在评估Al大模型的应用效果时,最主要的还是要看在多大程度上解决了甲方的需求。
所以,虎嗅智库认为,在选择技术提供商时,应用方可以从技术实力与行业经验、数据管理与安全、可扩展性与兼容性、售后服务与支持等方面进行综合考量。在规划实施路径时,应明确业务需求与目标,做好数据准备与管理,采取分步实施与试点项目的策略,注重员工培训与组织变革,建立持续评估与优化机制。尽管在落地实施过程中面临技术、成本、人才等方面的挑战,但是企业通过应用Al大模型,可以更加科学地制定库存管理策略,避免因库存积压或缺货而导致的损失。同时,准确的需求预测和优化的库存结构可以提高企业的生产效率和服务质量,为企业赢得更多的客户和市场份额。未来,随着技术的不断进步和市场的日益成熟,Al大模型将与其他技术相结合,如物联网、区块链等,实现更加高效的库存管理。另外,还将拓展更多的行业应用,例如,在医疗、物流等领域,Al大模型可以帮助企业优化库存管理,提高运营效率。